洋川国际物流丨决胜千里之外的“特快专递”
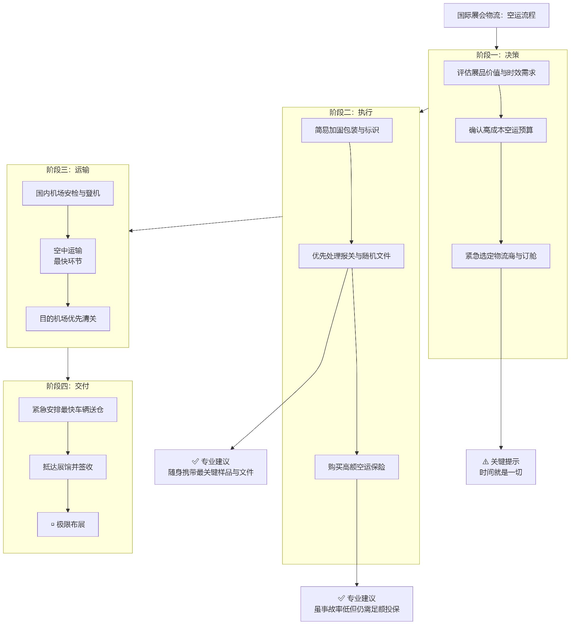
当展会临近或展品价值高、数量少时,空运是确保万无一失、准时布展的唯一选择。
时间维度 (Time):
速度极致: 空中运输本身只需几天甚至十几小时,是整个物流链中最快的一环。
整体周期短: 从起飞到目的机场清关完毕,通常仅需3-5天。整个流程(从提货到展位)建议至少预留2-3周,以应对清关等突发情况。
费用维度 (Cost):
成本高昂: 空运以公斤计费,价格通常是海运的4-5倍甚至更高。是成本最高的运输方式。
价值导向: 它更适合高价值、小批量、对时间敏感的货物。其核心价值不在于省多少钱,而在于确保 priceless 的参展机会不被错过。
服务与效率 (Service & Efficiency):
高效且精准: 航空运输时间表非常精确,货物追踪系统完善,流程透明度高。
服务关键点: 效率体现在文件处理速度和机场操作能力上。专业的货代能高效处理空运报关、订舱和随机文件,确保货物优先配载。
保险维度 (Insurance):
同样不可或缺: 虽然空中事故率极低,但货物在机场装卸、搬运过程中仍存在破损、丢失的风险。
投保建议: 鉴于货物通常价值较高,必须足额投保。空运保险流程相对快捷,是保障高价值展品安全的重要一环。




客服1